一纸环保禁令下达,汽车零部件供应商舍弗勒唯一的滚针供应商停产。舍弗勒表示:滚针断供,将造成49家整车厂、200多个车型停产,上汽通用凯迪拉克和别克品牌首当其冲,包括如凯迪拉克ATS、XT5和CT6、以及别克新君威、新君越、新GL8等车型,预计损失达3000亿人民币……
而滚针一旦出现问题,则可导致自动变速箱爆裂等安全事故。
舍弗勒大中华区CEO 张艺林博士向上海市经信委、浦东新区政府和嘉定区政府求援,希望为其上游钢丝冷拔外协供应商界龙的环保事宜网开一面。
“十万火急”!舍弗勒请求政府“网开一面”
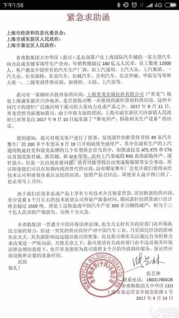
著名德国发动机、变速箱供应商舍弗勒集团(以下简称“舍弗勒”)在华工厂因将被迫停产,写信求助上海市相关政府部门。舍弗勒一旦停产,将会导致49家汽车整车厂的200多个车型从9月19日开始陆续全面停产,其中包括凯迪拉克ATS/XT5/CT6、新君威、新君越、新GL8、上汽荣威RX5等热门车型。
而舍弗勒面临停产的原因在于其上游唯一的滚针供应商遇到了“环保停产”问题。
据了解,因环保原因,为舍弗勒提供滚针的上游厂家上海界龙金属拉丝有限公司(以下简称“界龙”)被上海市浦东新区川沙新镇人民政府自9月10日起实施“断电停产,拆除相关生产设备”的决定。
界龙因断电无法生产,意味着舍弗勒滚针材料供应不足,这将导致舍弗勒所生产的自动变速箱将不得不停止向各大汽车厂商供应。也就是说,部分消费者可能无法如期提车。
	
据《紧急求助函》,“舍弗勒滚针断货将导致49家汽车整车厂的200多个车型从9月19日开始陆续全面停产。其中在浦东生产的上汽通用凯迪拉克和别克品牌首当其冲,包括如凯迪拉克ATS、XT5和CT6、以及别克新君威、新君越、新GL8等车型。上汽荣威RX 5也将面临停产。”而滚针一旦出现问题,则可导致自动变速箱爆裂等安全事故。
	
而由于短时间内很难找替代供应商,且新的供应商需要经过技术认可和质量体系认证,舍弗勒可能需要3个月时间寻找并更换供应商。在这三个月时间,滚针供货缺口估计将超过1500吨,理论上将造成300多万辆减产,产值损失相当于3000亿人民币。《紧急求助函》用了“十万火急”来形容。
舍弗勒最后表示:一贯遵守中国环保法律法规,也全力支持有关政府部门在环保执法方面的努力,但这一突发的供应商停产对中国汽车工业,乃至国民经济的影响实在太大。其负面影响超出我司的想象。
此次断供的上海界龙金属拉丝有限公司成立于1993年,地处浦东新区川沙地区,从事金属拉丝,从事货物与技术的进出口业务。据《紧急求助函》介绍,是舍弗勒唯一的滚针供应商,但于9月10日被浦东新区川沙新镇人民政府实施了“断电停产,拆除相关生产设备”的决定,从而可能引发上文的一系列连锁反应。
	
上海界龙金属拉丝公司确切表示:“已经关停了,也不会搬到其他地方去,就是关停。”
所以,问题来了,一面是环保问题,一面是上千亿的产值!孰轻孰重?
如果真的如这家德国企业在求助函里说到的“49家汽车整车厂的200多个车型从9月19日开始陆续全面停产”,那么受影响的恐怕不止是汽车行业本身了,停产很可能会引发这么多家汽车厂的工人停工。
	
就业是老百姓最大的民生,当就业成为问题,社会的平衡就会被打破!后果不堪设想!
