原标题:刘德华方否认诈骗后 投资商喊冤 混淆黑白已报案望华仔主持公道
万万没想到,天王刘德华有朝一日会卷入诈骗风波!日前,有多名男子在香港街头举牌子和横幅,控诉刘德华旗下的映艺剧团无德无信,要求还其血汗钱。
		 
	
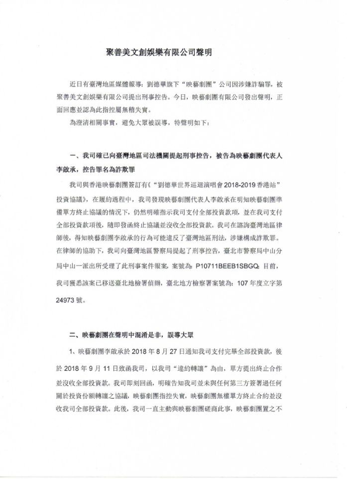
据报道,控诉“映艺剧团”的是台湾聚善美文创娱乐有限公司(“聚善美”),他们指责”映艺“单方面终止其演唱会投资者的资格,属于欺诈行为。
映艺剧团反应迅速,于12月13日下午召开记者会,称涉嫌诈骗的指控无稽失实,协议清楚写明违约转让属不可补救的严重违约行为,而”聚善美“违约转让该演唱会投资权予第三方有确实证据,他们于8月底已经书面通知”聚善美“负责人终止合作。
		
	
原以为此事会就此告一段落,没想到事件另一方、台湾投资商“聚善美文创娱乐有限公司”也于12月14日发表声明作出反击,声称其公司没有违约,中国内地聚善美与香港天卓公司的纠纷,与台湾“聚善美文创娱乐有限公司”和“映艺剧团”无关,四家完全不同主体公司,是刘德华公司故意混淆黑白,单方面终止合作。另外,他们已经就”映艺剧团“欺诈一事向台北市警察局报案,目前台北地检署已经受理此案。
“聚善美”负责人苏耿弘还表示自己在业界有超过20多年的惊艳,举办过王力宏、BIGBANG等明星的巡演,希望事件还原不想更多人跟自己一样吃亏。
		
	
		
	
苏耿弘自称是刘德华的超级歌迷,服务他10多年,香港场开演在即,“如果华仔知道他的合作公司确实让我损失血汗钱,不知用什么心情唱下去,会继续捍卫我方权益,直到正义得到伸张。”
这场风波谁是谁非目前还是个谜,不过相信此事不会影响到刘德华的备战心情,12月15日起他就会在香港红馆举行一连20场的演唱会,这段时间他一直忙着在排练室练歌排舞,非常卖力。
		 
	
		 
	
		 
	
		 
	
当然,以刘德华一向的性格,如果其公司真的有违规行为,相信他绝对不会偏私,还受害者一个公道的!

 
  