原标题:河北有害气体致5死涉事企业曾为张家口百强 关联企业上月被整改
记者通过天眼查等平台查询获悉,长城生物曾上榜2017年(第八届)张家口百强企业,居第67位。据了解,该评选活动由张家口市工业经济联合会(张家口市经济团体联合会)主办,张家口市统计局、工信局共同组织。
7月23日,封面新闻记者从河北省怀来县委宣传部获悉,22日16时30分,怀来县长城生物化学工程有限公司(以下称“长城生物”)在组织清理厂区污水沉淀池时,发生有害气体中毒事故,事故原因正在调查中。目前,事故已造成5人死亡、4人受伤,受伤人员已紧急送医救治。
封面新闻记者通过天眼查等平台查询获悉,长城生物曾上榜2017年(第八届)张家口百强企业,居第67位。据了解,该评选活动由张家口市工业经济联合会(张家口市经济团体联合会)主办,张家口市统计局、工信局共同组织。
据长城生物官网介绍,公司成立于1992年,位于京津冀经济圈内,是最早生产天然酒石酸的工厂之一,2000年以后转型生产合成酒石酸,同时开发多种酒石酸盐类产品。公司产品主要应用于食品,医药,电子,建筑和酿酒。
长城生物官方网站
公司简介中还特别提到,其“采用绿色化学,环境友好的生产方式,保护员工的身体健康,目标是追求原子经济性,用行业最优工艺,用最小的环境代价满足客户要求。”
资料显示,长城生物实际控股人为周铁成,占股52%,另一股东为怀来赤霞葡萄酒有限公司,占股48%。而怀来赤霞葡萄酒有限公司(以下简称“怀来赤霞”)大股东仍为周铁成,占股81%。
“怀来赤霞”因安全生产问题被怀来县应急管理局责令整改 图片来源:怀来县人民政府
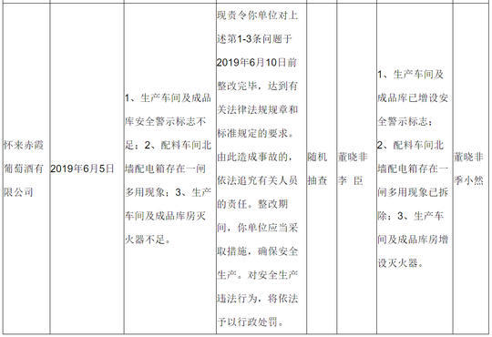
此外,记者还发现,2019年6月5日,“怀来赤霞”曾因存在安全生产隐患,在怀来县应急管理局上半年双随机执法中被责令整改。据怀来县人民政府官网显示,“怀来赤霞”存在的问题主要有生产车间及成品库安全警示标志不足、配料车间北墙配电箱存在一闸多用现象、生产车间及成品库房灭火器不足等,复查结果显示相关问题已整改完毕。
