原标题:北京商品住宅供求同比均增,未来市场将延续平稳态势
	
	 
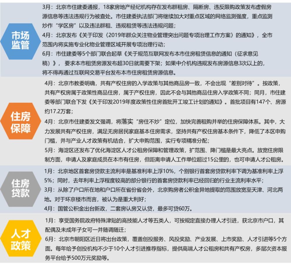
		政策动向
	 
		▌2019年上半年,北京房地产市场整体政策环境稳定
	 
		楼市调控政策边际调整:主体政策不放松,房贷利率边际下调,公积金异地提取范围扩大至环京,但国管公积金认房又认贷呈收紧态势;市场监管重点聚焦房源信息发布、物业管理 、住房租赁等领域;土地限价政策边际放松,上半年北京召开土地推介会,多宗不限价地块入市;
	 
		住房保障与人才政策配套实施:人才引进政策聚焦高端产业人才,公租房、共有产权房政策扩范围、将门槛,为高端人才提供住房保障。
	 
		 
		新房市场
	 
		▌成交量:上半年成交量环比增幅收窄,5月成交量创近三年新高
	 
		自2018年下半年以来,北京高端改善型项目加速入市,长期被压抑的改善型需求短期内得到有效释放,同时区位优势明显的限竞房项目成交量较高。2019年上半年北京商品住宅累计成交357.3万平方米,同比增长128%,环比增长11%,增幅显著收窄,月均成交59.6万平方米,较2018年全年月均销售量增加49%。单月来看,5月成交量井喷,创近三年新高,6月成交65.7万平方米,环比下降47%,仍处相对高位。
	 
		图:2015-2019年6月北京商品住宅(不含保障房)月度成交量走势
	 
		 
		▌成交价格:上半年整体成交均价环比回落,单月成交均价呈回落趋稳态势
	 
		2019年上半年,北京商品住宅成交均价同比上涨12%,环比下降2%。2019年以来限竞房持续大量入市,以及房企调整销售节奏,营销力度加大,拉低市场整体成交均价。单月来看,前5个月北京商品住宅成交均价环比持续回落,同比增幅持续收窄。6月北京商品住宅成交均价同比上涨8%,增幅止跌回升,环比上涨22%,为今年首次正增长,1-6月单月成交均价呈现回落趋稳态势。
	 
		图:2017-2019年6月北京商品住宅(不含保障房)月度成交价格走势
	 
		 
		▌成交结构:住宅市场成交向中低面积段户型转移,限价房持续入市及房企积极营销,带动中低价位占比大幅提升,成交总量倍增
	 
		从成交面积段占比来看,受前两年土拍90/70政策影响,新房市场中低面积段刚需户型供应量剧增。90平方米以下户型:上半年成交套数占比为68%,较去年同期增长14个百分点;90-200平方米之间户型:上半年成交套数占比为26%,较去年同期下降13个百分点;200平方米以上户型:上半年成交套数占比为6%,较去年同期下降1个百分点。
	 
		从成交价格段来看,500万元以下中低价位成交占比52%,较去年上涨14个百分点;500-1000万元中高价位成交占比32%,较去年下降15个百分点;1000万元以上高价位项目成交占比较去年微涨1个百分点。
	 
		图:商品住宅成交结构情况
	 
		 
		 
		▌区域成交:朝阳区、丰台区、顺义区成交面积位居前列,东城区成交面积同比增幅最大
	 
		上半年朝阳区、丰台区、顺义区位居全市成交面积前三位,商品住宅(不含保障房)成交面积均超40万平方米;从区域成交变化来看,仅昌平区、密云区、西城区同比下降,其余区域同比均不同程度上涨;丰台区、大兴区、海淀区、石景山区、东城区等区域成交面积同比上涨幅度较大,均超200%。
	 
		图:2019年上半年北京商品住宅(不含保障房)分区域成交情况
	 
		 
		▌供应:销供比回升,供求矛盾有所缓和;新开盘数量及去化率较去年同期均下降
	 
		2019年上半年北京商品住宅市场整体处于供大于求状态。上半年月均供应量为65万平方米,同比增加80%,月均成交量为60万平方米,销供比为0.91,较去年上升0.19,供求矛盾有所缓和。从新开盘情况看,北京市场新开盘数量较去年同比下降32%,整体去化率较去年下降5个百分点到63%,大量限竞房入市且同质化严重,导致去化效果一般。
	 
		图:2016年-2019年6月北京住宅月度供应量及销供比
	 
		 
		商品住宅库存回落,出清周期较去年呈下降趋势。2019年上半年,北京商品住宅(含保障房)库存量回落,但仍保持高位,市场潜在供应充足。截至6月底,北京商品住宅(含保障房)库存量为925万平方米,较去年年底下降5%;出清周期为15.1个月,较去年年底下降1.8个月。
	 
		图:2016年-2019年6月北京住宅月度供应量及销供比
	 
		二手房市场
	 
		上半年整体成交同比“量跌价升”,未来成交均价将保持平稳。2019年上半年北京二手房成交7.1万套,同比减少6%。2月份受春节影响周期性回落,3月份成交量达近两年高位,仅次于去年5月份高点,随后三个月成交量有所回落,逐月递减。二手房成交均价小幅回升,较2018年上半年上涨3%。在调控不放松,稳市场稳预期的大背景下,成交均价整体平稳态势仍将延续。
	 
		图:2017-2019年6月北京二手房月度成交情况
	 
		土地市场
	 
		▌土地推出:商品房用地推出规划建面424万平方米,同比增加0.39%
	 
		2019年上半年,北京土地市场累计推出35宗住宅及商办用地,同比增加9%。规划建筑面积424.35万平方米,同比增加0.39%。其中住宅用地共推出32宗,同比增加23%。规划建筑面积400.37万平方米,同比增加17%。商办用地共推出3宗,同比下降50%,规划建筑面积23.98万平方米,同比减少70%。
	 
		图:2014-2019年6月北京商品房用地供应规划建筑面积(万平方米)
	 
		▌土地成交:商品房用地成交规划建面396万平方米,同比增加6%
	 
		2019年上半年,北京土地市场累计成交33宗住宅及商办用地,规划建筑面积396.15万平方米,同比增加6%;土地出让金合计910.03亿元,同比增加21%。其中住宅用地成交31宗,规划建筑面积378.43万平方米,同比增加30%。其中,共有产权房及限竞房地块成交22宗,不限价地块成交8宗,租赁用地1宗,商办用地成交2宗。
	 
		在北京刚需化限竞房、共有产权房集中供应,改善型新房稀缺的背景下,今年北京土拍出让规则有所松动,不限价地块开始增多,开发商拿地热情有所增加,预期未来随着北京土地市场、楼市的持续稳定,不限价地块或将持续入市,土拍规则也将更加灵活。
	 
		图:2014-2019年6月北京商品房用地成交规划建筑面积(万平方米)
	 
		宅地市场持续降温,成交楼面价及溢价率均同比下降。2019年上半年,住宅用地成交楼面价为22959元/平方米,同比微降2%;商办用地成交楼面价23237元/平方米,同比上涨75%。上半年,住宅用地持续降温,成交土地平均溢价率13%,较去年下降2个百分点;商办用地市场溢价率从2018年以来降至冰点,地块均以底价成交。
	 
		 
		区域宅地成交情况:通州宅地成交量最高且增幅最大。2019年上半年,除东城区、西城区、房山区、昌平区和延庆区外,其它区域均有宅地成交,通州区成交宗数与成交量位居首位,成交6宗,总成交规划建筑面积达79万平,通州区、海淀区、大兴区是北京上半年成交主力军,成交量较去年均有所增加,其中通州增幅最大,达710%。此外,2019年上半年各区域均无宅地流拍。
	 
		图:2019年1-6月北京各区域住宅用地成交量情况(万平方米)
	 
		 
		未来展望
	 
		▌趋势一:延续以稳为主的调控基调,调控政策将紧随市场变化进行微调
	 
		中央层面稳定楼市态度坚决、不动摇。自4月中央政治局会议重申坚持房住不炒以来,多部委发声强调稳市场,防风险。地方层面热点地区密集出台调控政策,为地市、楼市降温,遏制投机。北京作为首都,中央调控政策将第一时间得以贯彻实施,未来调控政策将延续以稳为主的核心基调,同时针对市场变化进行微调,保障市场稳定发展。
	 
		▌趋势二:市场成交低开高走并回落,未来市场将延续平稳态势
	 
		2019年上半年,市场成交在季节性回暖冲高后大幅回落,在政策高压调控下,市场成交升温态势难以持续。同时限竞房与共有产权房批量入市,一方面降低刚需购房门槛,分流部分商品住宅市场需求,另一方面拉低全市成交均价,稳定市场预期。在未来政策环境保持稳定的情况下,整体市场成交将延续平稳态势,个别月份市场小幅波动难以避免。
	 
		
	
	
	
	
	
	
	
	
	
	

 
  