原标题:瑞华会计事务所29家IPO项目均被叫停 含4家科创板公司审计
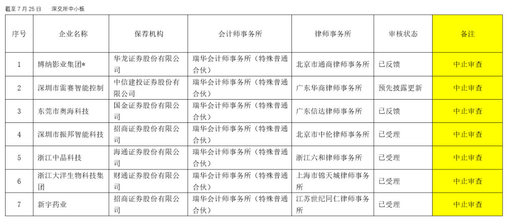
截至7月25日,瑞华所在主板排队的10个项目,中小板排队的7个项目以及创业板正在排队的12家项目均处于“暂停”状态。
7月26日,证监会在其官网发布了最新IPO排队情况,第一财经记者统计发现,瑞华会计事务所(下称“瑞华所”)手中的正在排队的29家IPO项目均被暂停。
截至7月25日,瑞华所在主板排队的10个项目,中小板排队的7个项目以及创业板正在排队的12家项目均处于“暂停”状态。
另外,瑞华所担任审计机构的一家创业板企业安福县海能实业已经通过发审会,目前正在等待证监会的发行批文。
7月8日,接近监管层的相关人士透露,证监会已经启动对*ST康得审计机构瑞华所的调查。
值得注意的是,目前瑞华所手中除了正常IPO企业项目外,还有科创板项目。除了已经注册生效的澜起科技和天准科技外,目前瑞华所正在排队的项目还有北京国科环宇科技股份有限公司、北京龙软科技股份有限公司、深圳市杰普特光电股份有限公司及洛阳建龙微纳新材料股份有限公司4家。聘请瑞华所担任会计师事务所的北京海天瑞声科技股份有限公司已终止了其科创板申请。
