原标题:海天瑞声撤回科创板上市申请 公司回应:好事不怕晚
又一家公司终止科创板上市申请。木瓜移动、和舰芯片、诺康达之后是海天瑞声。
7月26日,上交所官网显示,北京海天瑞声科技股份有限公司(下称“海天瑞声”)审核状态变为终止。
一位接近海天瑞声的人士对中证君表示,此次系公司主动撤回申请材料,主要考虑公司长远发展的战略布局,鉴于公司发行规模及科创板对战略配售规模的指导,公司或有提前引入战略投资者等考虑,股权结构恐发生变化,故主动终止科创板上市申请。
中证君致电海天瑞声,公司方面回应称,“好事不怕晚,未来公司将择机再次申请上市”。
不过,中证君查询招股说明书和工商资料等相关信息发现,海天瑞声历经“四轮问询”后撤回申请材料,背后疑似存在核心技术含量不足、主营业务不清晰,内控缺陷、募投资金用途不清晰等问题。
“看不懂”的核心技术
科技含量不足
海天瑞声成立于2005年5月,注册资本为3000万元,根据招股书的说明,海天瑞声是一家人工智能数据资源服务商。
核心技术“看不懂”是上交所对海天瑞声四轮问询的焦点。因为对相关技术的描述令人难于理解,上交所要求海天瑞声以浅白、易于理解的方式重新披露其对于核心技术的相关描述。
据海天瑞声披露,发行人掌握和积累的核心技术主要应用或服务于数据资源设计、采集、处理(标注)、 质检等人工智能数据资源开发相关的内部环节。海天瑞声的回复材料显示,公司的核心技术具备较高壁垒、难为同行业公司或上下游突破。
在第四轮问询中,上交所要求公司区分数据库产品开发和基础研发两类补充披露研发费用的内容构成、金额及占比。上交所提出公司的核心技术是否为通用技术,核心技术未采取发明专利形式进行保护的理由,用浅白的语言说明其与同行业竞争对手相比的竞争优势以及较难为同行业公司或上下游行业突破的理由。
对此,海天瑞声回复,由于公司在业内起步早、管理团队稳定且经验丰富,因此公司在数据资源开发方面具备先发优势、经验优势,有能力将积累的资源、经验应用于多语种语言语音学基础研究和高效数据处理技术等方面。
中证君了解到,海天瑞声属于人工智能(AI)行业,这是一门研究开发能够模拟、延伸和扩展人类智能的理论、方法、技术及应用系统的全新技术科学。从架构上来看,AI行业分为基础层、技术层和应用层,从招股书中看,海天瑞声的业务虽然覆盖智能语音、计算机视觉、自然语言等人工智能核心领域,但海天瑞声主要做的还是数据方面的服务,属于产业链的上游即基础层。
主营业务方面,公司主要有三大主营业务,分别是数据资源定制服务、数据库产品和数据资源相关的应用服务。通过翻阅财报,中证君发现,报告期内,数据资源定制服务及数据库产品两项收入合计占营业收入达99.89%。
而从数据资源定制服务来看,智能语音数据资源的销售是主要收入来源,2016-2018年,智能语音在数据资源定制服务中的占比分别为79.95%、77.72%和83.97%,也就是说公司提供的主要数据产品就是语音数据,而在AI这个高技术含量的领域,计算能力(即算法和算力)对人工智能技术的实现最为重要,然而公司的主营业务仅是数据销售领域,并不涉及算法和算力。
因此,上交所的四轮问询对公司的技术实力一直存疑。上交所要求公司在数据库设计领域的全面性、专业性优势的衡量指标为发行人有能力设计覆盖多语种/方言、多场景、多领域的,采集方案更为复杂的数据库产品等衡量指标上,说明相应技术的难度、结合公司某些典型的产品举例说明发行人在语音语言学基础研究、多语种多模态数据库设计技术、数据同步技术、大数据驱动的高效数据处理技术、分布式高性能自动校验技术等核心技术方面的运用及技术壁垒等等。
是否共同控制被追问
围绕公司治理,公司也被多次问询。第一轮问询中,鉴于海天瑞声的实控人贺琳及其配偶蔡惠共同控制海讯科技,上交所要求海天瑞声结合与海讯科技在报告期内的关联交易、资金往来、人员是否存在相互任职等情况,说明发行人的业务及人员、财务、机构是否独立等。
2013年3月,贺琳邀请唐涤飞加入海天瑞声有限公司,2014年12月,贺琳夫妇将持有的海天瑞声有限公司20%的股权转让给唐涤飞,唐涤飞实现对海天瑞声的持股。目前,贺琳为海天瑞声创始股东、董事长,为公司第一大股东,直接持有28.90%的股份;唐涤飞任总经理,持有海天瑞声11.93%的股份,为公司第四大股东。
由此,交易所在第二轮问询中,要求说明贺琳、唐涤飞二人是否对海天瑞声构成共同控制,未认定为共同控制的原因。
海天瑞声表示,贺琳、唐涤飞之间并不存在关于公司的经营管理及重大决策方面的一致行动协议或安排。
然而,在第三轮问询中,关于共同控制的问题再被问及。交易所要求请进一步说明:结合海天瑞声最近2年内公司章程、协议或其他安排以及海天瑞声历次股东大会、董事会、监事会及发行人经营管理的实际运作情况等,以列表形式说明海天瑞声是否由贺琳、唐涤飞二人共同控制。
在招股说明书中,海天瑞声董事会认为,公司内部控制制度的设计不存在重大缺陷,可以对风险进行有效控制,并符合有关要求。同时,瑞华对海天瑞声内部控制制度进行了审核,并出具了《内部控制鉴证报告》,认为公司于2018年12月31日在所有重大方面保持了与财务报表相关的有效的内部控制。
不过,海天瑞声也称,报告期内内部控制整体有效,但基于信息系统的内部控制仍存在一些有待改进的控制缺陷或问题。比如,公司的系统管理制度要求不全面,部分管理制度(研究与开发管理办法、知识产权安全制度、网络安全规范、系统用户账号管理制度、招聘与员工关系等)尚待完善;公司未在主要信息系统中保存与运营相关的日志数据,未能实现对生产过程数据的自动化记录和保存等。
募集资金购置房产被关注
一边是银行存款和理财产品资金过亿元,一边是募集资金购置房产,海天瑞声的募资用途同样引起了交易所的注意。在第一轮和第二轮问询后,募集资金用途的问题到第四轮又被问起,可见交易所的重视。
公开资料显示,海天瑞声2017年末公司银行存款与银行理财产品之和为8797.11万元,2018年末公司银行存款与银行理财产品之和为12957.15万元。本次拟募集资金7.2亿元,募投项目的实施地点为北京市海淀区,公司拟在北京市海淀区中关村、上地区域附近购置房产用于各项目的研发和办公场地。
交易所在第一轮问询便抛出7个问题,要求海天瑞声说明:未将银行理财产品等闲置资金用于扩大再生产的原因;未在本次发行上市前使用闲置资金进行项目投资的原因;募集资金投资项目拟购置房产的主要用途,从现有自有房产、租赁房产、现有及新增人员、设备、开发环境等方面分析拟购置房产的合理性;募集资金用于购买硬件设备中的手机设备的用途及其合理性等。
到第二轮,交易所要求海天瑞声说明拟使用募集资金20863万元购置场地和装修、8218万元购买硬件设备和6241万元购买数据服务的合理性及必要性,募集资金支出项目是否与发行人目前的资产规模及管理能力相匹配,未选取A股上市公司中“软件和信息技术服务业”企业进行比较的原因,是否具有误导性。
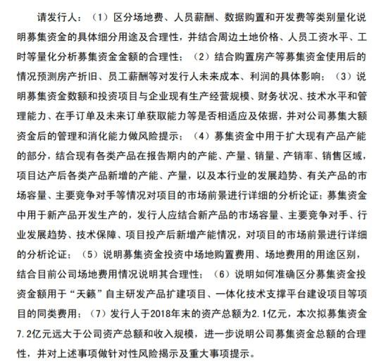
在第四轮,关于募集资金用途的问题共有7个,如下。
海天瑞声表示,目前公司场地已较为拥挤,研发、办公场地严重不足,部分项目实施场地需要采取在其他地点临时租赁的方式补充。本次募投项目按计划实施后,公司员工人数将从2018年末的127人增加至251人,相应地募集资金拟合计购置场地3295㎡,研发和办公环境得到一定改善,项目实施场地更加充足。
