切换语言
手机版
二维码
购物车
选择频道搜索
画界
采购
产品
资讯
公益
公司库
行情
简历
卫视
动态
商圈
展会
学院
招商
品牌
广告
图库
人才库
老外看中国
美国
公布
服务
台湾
男子
家用电器
河北
工具
地震
首页
画界
采购
产品
资讯
公益
公司库
行情
简历
卫视
动态
商圈
展会
学院
招商
品牌
广告
图库
人才库
国际
亚太
中东
欧美
专家
IT圈
时评
外媒
科技
数码
手机
网络
国内
社会
城市
人物
名律
军事
军情
酷图
武器
财经
股市
财讯
财评
生活
房产
汽车
文化
娱乐
音乐
明星
影视
讲堂
教育
国学
话界
心理
餐饮
名厨
菜系
小吃
旅游
跟团
自驾
景点
民生
健康
房产
文化
法治
责任中国
首页
>
资讯
>
国内
>
全国各地资讯
>
江苏
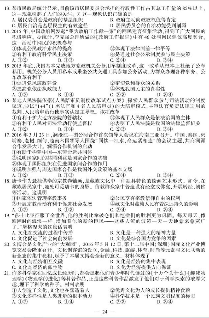
全球资讯:2016年江苏高考试卷及答案——政治
2016-06-14
630
0
点赞
0
举报
收藏
0
评论
0
分享
6
更多
>
相关评论
暂时没有评论,来说点什么吧
更多
>
同类资讯
• 全球报道:南京多车隧道内追逐竞驶发生交通事故
• 全球江苏频道:江苏出台意见加强新型农村社区治
• 全球江苏频道:江苏区域观察|牛年新春第一会,
• 全球南京频道:南京一小伙贷款117万买房,还款7
• 全球报道:女子带孩子突然出现在母亲面前 孩子
• 全球江苏频道:男子参加跨年晚会,背走半头猪
• 全球报道:12月20江苏南通南通海安某加油站处发
• 全球江苏频道:女子网络求职,架不住诱惑去领导
• 全球报道:江苏新冠疫苗采购价格公布,中标价格
• 全球报道:江苏某国企原会计沉迷打赏网络主播 3
qqzyw999
加关注
0
没有留下签名~~
推荐图文
推荐资讯
全球江苏频道:江苏公安开展单位内部安全风险“大扫除”行动
全球报道:江苏化工整治方案出台 2020年底前关闭不达标企业
全球报道:江苏昆山 集装箱燃爆引起车间起火 致7人死亡5人受伤
全球报道:单位名称长达21个字!这个机构全国罕见
全球报道“失信被执行人”获评“徐州好人”?官方:正核查
全球报道:女子午饭后突然消失 被发现时她躺在宾馆险丧命
全球报道:江苏泗洪鱼蟹大量死亡 官员:上游泄洪未提前告知
全球报道:公公溜进儿媳房间强行猥亵
全球报道:连云港灌南 强迫人吸毒 扫黑除恶见实效一涉黑头目被判二十年
全球报道:江苏省泰州市的快递员在发件时 女子竟然得到17部手机
点击排行
网站首页
|
公益慈善栏目 赞助本站可以扫描支付
|
免费推广计划
|
全球资源网顾问团
|
帮助中心
|
企业文化
|
关于我们
|
全球信息中心
|
隐私政策
|
使用协议
|
版权隐私
|
广告服务
|
积分换礼
|
网站留言
|
帮助中心
本站对所有发布的信息不承担任何责任,用户应决定是否采用并承担风险。
全息元宇宙联合会
全息元宇宙联合会和全球华人记者联合会支持