2017年山大、海大自招政策出炉 3月18日起网上报名
鲁网3月19日讯 近日,山东大学、中国海洋大学2017年自主招生简章分别出炉。山东大学2017年自主招生计划控制在310人,纳入学校年度招生计划中。中国海洋大学面向具有学科特长和创新潜质的优秀学生开展本科生自主招生工作,计划招生人数为190人,分为A、B、C三个专业类别,考生只能选择一类报考。3月18日-3月31日期间,登陆试点高校自主招生报名系统(http://gaokao.chsi.com.cn/zzbm/)报名。
山东大学2017年自主招生简章
山东大学是我国历史最悠久的著名大学之一,是教育部直属的重点综合性大学,国家“985工程”和“211工程”重点建设高校,是国家“基础学科拔尖学生培养试验计划”、“应用学科卓越人才教育培养计划”试点高校。为贯彻落实《国务院关于深化考试招生制度改革的实施意见》,选拔具有学科特长与创新潜质的优秀学生,根据《教育部关于进一步完善和规范高校自主招生试点工作的意见》及相关要求,特制定本招生简章。
招生计划及专业
山东大学2017年自主招生计划不超过我校招生规模的5%,符合报名条件的考生只能从下列招生专业中选择一个报考,各专业招生计划视生源报考情况而定。
报名条件
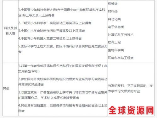
品行端正、诚实守信、遵纪守法,学科特长突出、具备创新潜质,符合2017年全国普通高等学校统一招生考试报名条件的优秀高中毕业生。高中阶段参加以下竞赛活动获奖者或符合下列条件者,根据奖项或学术水平择优初审通过:
报名程序
1.网上报名:考生须登录http://gaokao.chsi.com.cn/zzbm/ 网上报名;报名时间:2017年3月18日至3月31日。
2. 学生须在报名截止前将报名申请材料电子扫描件上传至报名系统,材料包括:
(1) 山东大学自主招生报名申请表(网上报名成功后通过系统打印并由本人亲笔签名、中学审核盖章);
(2) 高中阶段各类课程修习情况及成绩、学业水平考试成绩、综合素质评价档案等写实性材料;
(3)证明申请者学科特长或创新潜质的各种证书、作品或学术论文(含封面、目录及全部成果页等)。
上传至报名系统的申请材料要求真实、详尽、准确、清晰,除证书原件外所有材料均须中学盖章。除正式出版的个人专著外,我校不接收其他纸质材料。个人专著原件(注明学生姓名及报名号)请于2017年3月31日前(以收件日邮戳为准)寄(送)达我校本科招生办公室。所有报名材料恕不退还。未按要求完成报名、报名申请材料不合要求者,报名无效。
选拔程序
1.资格审查:山东大学组织以相关学科专家为主的资格审核专家组对考生报名材料进行审核,依据学生的学科特长、创新潜质等表现,择优确定通过学生名单。初审合格考生名单通过山东大学本科招生网和教育部阳光高考平台予以公布。公示无异议者方可参加我校自主招生考核。
2.考核时间:6月11日。
3.考核方式及内容:各专业考核均通过笔试加面试形式,笔试、面试均考察与报考专业相关的内容,分值均为100分。具体如下:
4.资格确定:学校本着择优录取、宁缺勿滥的原则,由本科招生工作领导小组根据考生的测试综合成绩确定各专业资格考生名单(综合成绩=笔试*50%+面试*50%);各专业获得资格的考生中成绩特别优秀者(10%左右)给予A级资格,其他给予B级资格。高中阶段在全国中学生(数学、物理、化学、生物学、信息学)奥林匹克竞赛中获得省赛区一等奖及以上奖励的学生免笔试,直接参加我校组织的面试,面试优秀者可直接获得A级资格。
5.结果公示:获得山东大学自主招生资格考生名单将在山东大学本科招生网站和教育部阳光高考平台公示,并报考生所在省(直辖市、自治区)招生主管部门公示备案。
录取政策及办法
1. 获得A级资格的考生
(1)对于继续实施普通本科分批次录取的省份的考生,高考成绩达到所在省份本科一批录取控制分数线及以上,我校予以录取;
(2)对于合并本科录取批次省份的考生,高考成绩达到省级招生考试机构划定的自主招生参考录取控制分数线及以上,我校予以录取;
(3)对于实行高考综合改革的上海市、浙江省考生,高考成绩达到上海市、浙江省确定的相关最低录取控制参考分数线及以上,且考生选考科目满足填报专业的科目要求,我校予以录取。
2. 获得B级资格的考生
(1)对于继续实施普通本科分批次录取的省份的考生,高考成绩达到我校在考生所在省份第一批次最终模拟投档线下20分以内(不低于本科一批录取控制分数线),我校予以录取;
(2)对于合并本科录取批次的省份的考生,高考成绩达到我校在考生所在省份本科批次最终模拟投档线下20分以内(不低于省级招生考试机构划定的自主招生参考录取控制分数线),我校予以录取;
(3)对于实行高考综合改革的上海市考生高考成绩达到上海市确定的相关最低录取控制参考分数线20以上、浙江省考生高考成绩达到浙江省确定的相关最低录取控制参考分数线40以上,且考生选考科目满足填报专业的科目要求,我校予以录取。
备注:模拟投档线由生源地省级招生考试机构按照本科一批招生所有高校在该省(区、市)最终确定的投档比例测算生成。
对于高考总分不是750分的省份考生,降分幅度按照考生所在省份的考试总分与750分之比进行折算,并按照四舍五入的规则确定实际降分幅度。江苏考生选考科目等级不低于2B。
专业分配原则:符合录取条件的考生,将录取至其参加自主招生考核的专业学习。
其它
1. 我校自主招生工作将严格执行教育部有关政策规定,加强各环节的规范管理,加强信息公开,确保招生工作公平、公正。
2. 学校纪检监察部门对自主招生工作全过程监督,严防权利寻租,坚决处理弄虚作假行为(联系方式:jjc@sdu.edu.cn,电话:0531-88364345)。
3. 为进一步加强自主招生规范管理,学校将重点组织专家对考生提供的发明专利等材料进行严格审核,一旦发现造假或非考生本人创造发明或提供其他虚假材料,立即取消相关学生自主招生报名资格,同时将相关情况通报考生所在地省级招生考试机构依规处理。
4.我校未委托任何个人或中介机构组织开展特殊类型考试招生有关工作,不举办任何形式的辅导班。若发现以我校名义进行非法咨询、辅导、招生等活动的中介或个人,我校保留依法追究其责任的权利。
5.本简章如有与教育部2017年招生政策不一致之处,以教育部有关政策为准。
6.联系方式:
地址:济南市山大南路27号山东大学本科招生办公室
邮编:250100
电话:0531-88364787;传真:0531-88564787
网址:http://www.bkzs.sdu.edu.cn
E-mail:sdbkzs@sdu.edu.cn
中国海洋大学2017年自主招生简章
计划招生90人分三个专业类别
2017年,中国海洋大学自主招生计划招生人数为190人(学校本科招生计划总数的5%)。自主招生分为A、B、C三个专业类别,考生只能选择一类报考。
A类:海洋科学、大气科学、海洋技术、物理学、光电信息科学与工程、化学、化学工程与工艺、材料科学与工程、高分子材料与工程、地质学、勘查技术与工程、地球信息科学与技术、机械设计制造及其自动化、自动化、土木工程、港口航道与海岸工程、船舶与海洋工程、轮机工程、环境科学、环境工程、国际经济与贸易、物流管理、经济学、法学、工商管理、市场营销、旅游管理等27个专业。
B类:生物科学、生物技术、生态学、食品科学与工程类、药学、水产养殖学、海洋资源与环境、海洋渔业科学与技术等8个专业。
C类 :英语、法语、德语、日语、朝鲜语等5个专业。
六项条件符合一条就可报名
根据招生简章,符合教育部规定的2017年高考报名要求且在高中阶段具备下列条件之一者可报名:
1. 参加全国中学生学科奥林匹克竞赛或全国青少年科技创新大赛等比赛获得省赛区二等奖(含)以上奖励;
2. 参加“全国大中学生海洋知识竞赛”获三等奖(含)以上奖励或参加“全国大中学生海洋文化创意设计大赛”获铜奖(含)以上奖励;
3. 参加全国中学生英语能力竞赛获得全国一等奖或参加全国创新英语大赛获全国二等奖(含)以上奖励(仅符合本项报名条件的考生,只允许报考C类专业);
4. 参加“明天小小科学家”奖励活动或全国中小学电脑制作活动获二等奖(含)以上奖励;
5. 参加国际科学与工程大奖赛或国际环境科研项目奥林匹克竞赛获得奖励;
6. 具有突出的学科特长和创新潜质并获得过相关重要成果(须提供证明材料);或参加海洋知识学习和涉海实践活动并取得一定成绩(须提供证明材料)。
3月18日起网上报名
符合报名条件的考生,须于3月18日后登陆试点高校自主招生报名系统(http://gaokao.chsi.com.cn/zzbm/)进行报名,按要求填写相关信息,海大限定报考学校数为2所。考生所在中学、社会团体或专家等第三方可实名提供推荐材料并对其真实性负责,推荐材料须包括推荐人简历及其了解考生过程的说明。
考生所在中学应如实提供考生在高中阶段德智体美各方面发展情况,包括高中阶段课程学习情况和相关成绩、学业水平考试成绩、参加社会公益活动情况、获奖证明以及其他反映学生综合素质发展情况的写实性材料,并按教育部要求严格做好校内公示工作。
网上报名截止时间为2017年3月31日17:00,接收纸质报名材料的截止日期为2017年4月3日(以收到邮戳为准)。
考生网上报名后,须将系统生成的报名表(加盖所在中学公章)、个人申请(考生本人手写,字数不超过2000字)、获奖证明复印件(加盖所在中学公章),如有第三方推荐材料须单独密封并由推荐人在封口处签字,以上材料用A4纸张打印,并按上述顺序装订,用EMS特快专递邮寄至:山东省青岛市松岭路238号中国海洋大学本科生招生办公室, 邮编:266100。请在信封正面醒目位置注明“自主招生”字样。所寄材料恕不退还,请考生自留备份。报名材料不全者不予受理。
4月30日前公布面试名单
学校将组织专家审核考生报名材料,根据考生特长和培养潜质确定参加面试考生名单,并于2017年4月30日前在我校本科招生信息网及教育部阳光高考特殊类型招生报名平台公布。
测试方式为面试,侧重于考察考生的学科特长、创新潜质以及外语应用能力。同时,学校还将开展对学生理想信念、思想品德、诚实守信、遵纪守法、责任担当和心理素质等方面。
学校拟定于2017年6月10-11日进行自主招生测试,测试地点在中国海洋大学崂山校区。有关测试安排的具体事项于2017年4月30日前在学校本科招生信息网公布,不再另行单独通知考生及所在中学。
学校根据考生测试成绩,研究确定各类合格分数线及上线入围考生名单,入围考生人数不超过自主招生计划数两倍。
录取政策及录取办法
入围考生须参加2017年普通高考,在生源地高招录取志愿填报时,按特殊类型批次填报中国海洋大学,并须在高考成绩公布后一周内登录中国海洋大学本科招生信息网,根据相关说明提交高考成绩及志愿填报信息。
达到下列条件的入围考生将予录取
(1)获得全国中学生学科奥林匹克竞赛省级赛区一等奖及以上奖励的考生(以阳光高考网站公示获奖名单为准),投档成绩达到生源地本科一批同科类录取控制分数线(或自主招生最低录取控制分数线),其他条件符合相关专业要求。
(2)上海和浙江的考生投档成绩超过所在省市划定的自主招生最低录取控制分数线30分以上,且选考科目与报考专业要求相匹配,其他条件符合相关专业要求。
(3)上海、浙江以外的其他省市考生投档成绩超过生源地本科一批同科类录取控制分数线(或自主招生最低录取控制分数线)且在海大模拟投档分数线下30分(高考满分非750分制的省份按高考满分*30/750,四舍五入折算后确定)以内,其他条件符合相关专业要求。
江苏省考生学业水平测试选测科目成绩等级要求为AB,必测科目成绩等级要求为“4B1合格”。
模拟投档线由生源地省级招办按照第一批次本科招生所有高校在该省(自治区、直辖市)最终确定的投档比例测算生成。
入围考生需参照海大在生源地当年的招生计划,选择测试合格类别中包含的专业,填报专业志愿且服从专业调剂(否则取消其自主招生入围资格,直接做退档处理),学校将根据考生高考成绩、选考科目、填报的专业志愿及学科特长等安排录取专业。(齐鲁网)
