原标题:当当网又有员工被曝“弱阳性” 不是天灾是人祸?
中国网财经2月21日讯(记者 郭美岑)这两天俞渝和当当网在风口浪尖上。天眼查在微博上发出了疑似俞渝复工信的截图,信内称“不为武汉肺炎惊慌,当当人不浪费一场危机”、“上次甲流我们几家27人一起外出旅行十天……”等令人瞠目结舌的言论。
然而,2月19日,当当网一名员工被确诊感染新型冠状病毒;2月20日晚间,中国网财经获悉有自称当当网员工在微信群里表示,当当网又一员工被检测出弱阳性,因坐在感染员工附近,致其出现低烧症状,核酸检测结果为弱阳性。该员工对当当员工感染事件评述称:“单位提前开工,人祸为主,发过一次口罩,后来口罩都用干净了,没存货了。”
对于是否出现第二名感染新型冠状病毒的员工,中国网财经向当当网公关求证,对方表示:“目前没有接到疾控中心和相关部门的通知”。
当当罗生门:是否瞒报员工近两天
一石激起千层浪。密切接触感染者员工确诊消息被传出后,当当网的其他员工纷纷开始开始口诛笔伐,当当网和俞渝成为了众矢之的。
一张网传截图显示“员工情绪快失控了,里面有人说,一旦家人受影响,让俞渝偿命”,“开始知道后瞒了2天才让人力发通知”。
中国网财经记者就网传截图内容真实性向当当网公关求证,对方表示:“当当得到的最新消息都在第一时间通知全体员工,并连夜开全员电话会,解答员工提问,安抚员工情绪,配合疾控中心有条不紊安排相关事宜。”
此外,有员工在社交平台爆料称,公司要求员工2月28日复工,且因“担心买到假口罩为由”,尚未为员工购买口罩。前述微信群里自称当当员工也表示,当当网发过一次性口罩,后来口罩都用干净了,没存货了。
就上述问题,当当网公关回应称:“我们就采购口罩、消毒液等防护物资做好了准备;在办公区域,就同事们进入办公区、无接触打卡、无接触工作、开会、降低人员座位密度等办公防疫措施等进行了安排。并对办公区域通风、消毒、使用后口罩的处置等防控做了大量工作。”
中国网财经记者又问道,复工后是否有错峰等防控措施?然而,当当网公关的回答颇为别致:“当当都是严格按北京市各项规定要求安排员工复工。”
返京人员隔离期的道德和规定
1月30日,北京市政府官网曾发布《北京市新型冠状病毒感染的肺炎疫情社区(村)防控工作方案(试行)》(简称“《方案》”),要求对返(来)京人员进行分类管控,督促其他疫情高发地区来(返)京人员主动自行隔离14天。
虽然《方案》中没有明确何为“疫情高发地区”,也并未曾强制要求所有企业隔离14天,但为了谨慎起见,北京绝大部分互联网企业仍对员工提出“返京员工需在家隔离14天”的要求。某互联网企业相关负责人对中国网财经表示自家公司“不仅早在2月初就要求返京员工隔离14天,并且每天需要测量体温,申报居家隔离情况,且在京员工也尽量远程上班。”
2月14日,北京新型冠状病毒肺炎疫情防控工作领导小组办公室发布通告,从即日起,所有返京人员到京后,均应居家或集中观察14天。据此可见,当当网回复的“严格按照北京市各项规定”所言非虚,然而是否可以从人文关怀和道德上衡量则是见仁见智了。
有网友在社交平台爆料当当网:“10号直接开工上班,外地回京员工不要求隔离。上班期间吃饭,交通等问题员工自己解决。3-9日假期需要补工时40小时。遇到检查,员工先去会议室避一避,等检查完再继续回工位。有员工家属确诊,让大家做好防护,继续上班。”
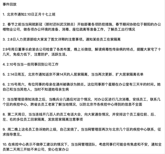
值得注意的是,当当网公关在接受中国网财经记者采访时,曾就此事件的时间线进行梳理,其中提到: 2月8日人力资源部给大家发了图文详释的注意事项。通知某些员工在家隔离;2月10日当当一些同事回到公司工作;2月14日,北京市通知返京不满14天的人居家隔离,当当再次更新、扩大居家隔离名单。
此图由当当网公关提供此图由当当网公关提供
中国网财经记者对此内容进行再三追问,公司所说的“通知某些员工在家隔离”、“当当再次更新、扩大居家隔离名单”中,具体隔离标准是什么?哪些人被隔离?隔离人数有多少?为何社交平台上的爆料称公司并未对返京人员进行14天隔离?
对此,当当网公关一言而概之:“当当按照疾控中心的要求安排员工居家隔离,给员工发放了居家隔离手册,具体隔离标准还要请询问疾控中心为准。”
同时,当当网公关对中国网财经强调:“返京人员必须居家隔离14天是2月14日北京颁布的新要求,收到通知,我们立即做了相应的更新。安排返京未满14天的员工居家隔离。”
另有员工被测出“弱阳性”是否为真?2月28日,当当网是否会如员工爆料的一样如期复工?疫情下的当当网还将面临哪些挑战?中国网财经将持续关注。




